


由于電容器在瞬態時可以看成是短路的,當開關電源上電時,會產生非常大的沖擊電流。沖擊電流的幅度要比穩態工作電流大很多,如對沖擊電流不加以限制,不但會燒壞保險絲,燒毀接插件,還會由于共同輸入阻抗而干擾附近的電器設備。下面談下兩種限制DC-DC電源沖擊電流的方法。
1、長短針法:
長短針法沖擊電流限制電路如上圖所示:在DC-DC電源板插入時,長針接觸,輸入電容C1通過電阻R1充電,當電源板完全插入時,電阻R1被斷針短路。C1代表DC-DC電源的所有電容量。
該方法缺陷是插入的速度不能控制,如插入速度過快,電容C1還沒充滿電時,短針就已經接觸,沖擊電流的限制效果就不好。也可用熱敏電阻法來限制沖擊電流,但由于DC-DC電源的輸入電壓較低,輸入電流較大,在熱敏電阻上的功耗也較大,一般不用這種方法。
2、有源沖擊電流限制法:
利用MOS管控制沖擊電流可以克服無源限制法的缺陷。MOS管有導通阻抗Rds_on低和驅動簡單的特點,在周圍加上少量元器件就可以做成沖擊電流限制電路。MOS管是電壓控制器件,其極間電容等效電路如下圖所示:
帶外接電容C2的N型MOS管極間電容等效電路MOS管的極間電容柵漏電容Cgd、柵源電容Cgs、漏源電容Cds可以由公式確定,公式中MOS管的反饋電容Crss,輸入電容Ciss和輸出電容Coss的數值在MOS管的產品技術手冊上可以查到。公式如下:
電容充放電快慢決定MOS管開通和關斷的快慢,為確保MOS管狀態間轉換是線性的和可預知的,外接電容C2并聯在Cgd上,如果外接電容C2比MOS管內部柵漏電容Cgd大很多,就會減小MOS管內部非線性柵漏電容Cgd在狀態間轉換時的作用。外接電容C2被用來作為積分器對MOS管的開關特性進行精確控制,控制了漏極電壓線性度就能精確控制沖擊電流。
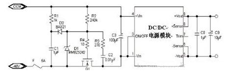
如上圖所示:基于MOS管的自啟動有源沖擊電流限制法電路。MOS管Q1放在DC-DC電源的負電壓輸入端,在上電瞬間,DC-DC電源的第1腳電平和第4腳一樣,然后控制電路按一定的速率將它降到負電壓,電壓下降的速度由時間常數C2*R2決定,這個斜率決定了最大沖擊電流。
D1用來限制MOS管 Q1的柵源電壓,元器件R1,C1和D2用來保證MOS管Q1在剛上電時保持關斷狀態。上電后,MOS管的柵極電壓要慢慢上升,當柵源電壓Vgs高到一定程度后,二極管D2導通,這樣所有的電荷都給電容C1以時間常數R1×C1充電,柵源電壓Vgs以相同的速度上升,直到MOS管Q1導通產生沖擊電流。其中Vth為MOS管Q1的最小門檻電壓,VD2為二極管D2的正向導通壓降,Vplt為產生Iinrush沖擊電流時的柵源電壓。Vplt可以在MOS管廠商所提供的產品資料里找到。
漏極擊穿電壓Vds必須選擇Vds比最大輸入電壓Vmax和最大輸入瞬態電壓還要高的MOS管,對于通訊系統中用的MOS管,一般選擇Vds≥100V。穩壓管D1是用來保護MOS管Q1的柵極以防止其過壓擊穿,顯然MOS管Q1的柵源電壓Vgs必須高于穩壓管D1的最大反向擊穿電壓。一般MOS管的柵源電壓Vgs為20V,推薦12V的穩壓二極管。
其中Pout為DC-DC電源的最大輸出功率,Vmin為最小輸入電壓,η為DC-DC電源在輸入電壓為Vmin輸出功率為Pout時的效率。η可以在DC-DC電源廠商所提供的數據手冊里查到。MOS管的Rds_on必須很小,它所引起的壓降和輸入電壓相比才可以忽略。
該方法優點為功耗低,常溫、低溫、高溫對浪涌電流的限制效果都特別好。缺點為體積大、成本高。
上一篇:開關電源AC-DC適配器的長處
下一篇:開關電源的AC-DC介紹分析


