


開關電源所輸入的220V溝通電壓,先經過橋式全波整流,然后經過容量較大的電容器進行濾波,在接通溝通電壓前,濾波電容器上的電壓為零,在開機后濾波電容器充電電流很大,這一瞬間相當于短路,再加上次級整流后濾波電容器的充電和負載用電,沖擊電流就更大。為了處理開機一瞬間沖擊電流過大問題,一般在濾波電容器前串聯一個電阻,這樣對較大的沖擊電流起到必定的束縛作用,該電阻稱為"限流電阻"。為了達到較好的限流作用,這兒介紹三類實踐經驗所得的開關電源限流計劃。
開關電源的三種限流計劃
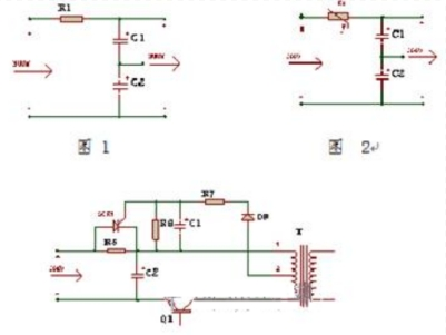
1、固定電阻限流計劃
固定電阻限流計劃電路圖如圖1所示,其間C1和C2是較大容量的濾波電容器,R1便是限流電阻,限流電阻的阻值一般在2~50Ω不等,在開機的一瞬間,因為濾波電容器C1和C2的充電電流很大,故在限流電阻R1上有較大的電壓降,所以濾波電容器的充電電流會遭到必定的約束,而在電路正常作業時電流較小,故在限流電阻R上的電壓降也較小,所以不會影響開關電源正常作業。這種限流計劃的缺點是,在限流電阻上會糟蹋必定的能量。為了使限流電阻能夠接受較大電流的沖擊,一般都選用功率較大的電阻。用固定電阻限流的方法,也能夠把電阻串聯在整流前的溝通電路中。固定電阻限流,在小功率開關電源頂用的比較多,因為小功率開關電源的濾波電容器的容量較小,開機一瞬間它的沖擊電流也就校它在正常作業時的電源電流也比較小,故在限流電阻上能量丟掉也就小,在電源中發生的熱量也很校
2、負熱敏電阻限流計劃
負熱敏電阻限流計劃的簡化圖如圖2所示,其間C1和C2是較大容量的濾波電容器,電阻Rt便是"負溫度系數熱敏電阻",簡稱"負熱敏電阻",負熱敏電阻的阻值是跟著溫度的改動而改動,它是跟著溫度升高而阻值變小的一種電阻。它與固定電阻限流不同的是,在常溫下開機前負熱敏電阻Rt的阻值比較大,大約有5Ω~10Ω,而在開機的一瞬間,濾波電容器的充電電流就要遭到負熱敏Rt的約束,開機后,因為負熱敏電阻Rt中有了電流,使其溫度升高,這樣熱敏電阻Rt的阻值就要下降,當電路中的電流穩定后, 負熱敏電阻Rt的阻值下降到約有1Ω左右,這樣在負熱敏電阻Rt上耗費的能量,要比用固定電阻限流耗費的能量小得多,負熱敏電阻也能夠串聯在整流前的溝通電路中。運用負熱敏電阻限流的開關電源,在每次關機后,不要馬上開機,最好要等30秒鐘今后再開機,只要等負熱敏電阻Rt溫度下降后,它的阻值才華添加上去,然后再次開機時才華起到限流的作用。這種限流計劃,一般用在功率稍大一些的開關電源中(200W~300W),通常在現行的電腦和顯示器中都選用這種方法。在功率較大的開關電源中,濾波電容器的容量就要用的要大些,在開機瞬間沖擊電流也要大一些,所運用限流電阻的阻值也要大一些,但在正常作業時,希望限流電阻的阻值越小越好,這樣在限流電阻上能量丟掉就小,進步了電源的功率,下降了電源的溫度。
3、用可控硅短路限流電阻限流計劃
圖3所示為用可控硅短路限流電阻限流計劃電路圖。其間C1是容量較大的濾波電容器,R5是限流電阻。在開機一瞬間,可控硅SCR因為沒有觸發信號而沒有導通,這樣限流電阻R5起到了限流的作用。當逆變管Q1在截止時,開關變壓器T繞組W1的2對1就有正脈沖輸出,這個正脈沖二極管D9整流,經過電阻R7和電容器C1濾波變成直流電有滿意的限流時間,當C1的電壓上升稍慢一些,推延可控硅導通時間,確保有滿意的限流時間,當C1兩端電壓上升到0.7V時,就能觸發可控硅使之導通,然后短路了限流電阻R5,這時可控硅兩端還有約1V左右的電壓降,限流電阻R5中還有一小部分的散熱片。假如電源發生缺點,不能發動,可控硅就不能導通,時間稍長一些限流電阻必定要被焚毀的,這是用可控硅電路的不足之處。圖中的電阻R6是必不可少的開釋電阻,它的作用是在關機后,電容器C2上的電壓要經過電阻R6放掉,這樣才華確保鄙人一次開機一瞬間,可控硅確保有滿意的延遲時間再導通。運用這種電源應注意在關機后不要馬上開機,要等15秒今后再開機。
用可控硅短路限流電阻的方法,一般要用在功率大一些的開關電源中,限流電阻的阻值和功率都要選的大一些,使之能經得起大電流的沖擊,否則因經不起大電流沖擊而焚毀。
本文總結3種實踐可行的限流計劃,其間固定電阻限流計劃可用于小功率開關電源中,負熱敏電阻限流計劃和可控硅短路限流計劃用于功率較大的開關電源中。電子專業技術人員能夠依據實踐的開關電源電路選擇適宜的限流計劃。
上一篇:開關電源相關知識普及的重要性
下一篇:開關電源的穩壓與控制


